728x90
목차
B-트리
내장 색인: 메모리에 올려서 사용 (이진 검색 트리)
외장 색인: 메인 메모리 외부에 놓고 사용하는 색인 (B-트리)
색인의 규모가 클 경우 or 메인 메모리가 충분하지 않을 때 디스크에 두고 사용
디스크 접근 시간으로 인한 비효율을 최대한 줄여야 함
- B-트리: 디스크 환경에서 사용하기 적합한 외장 다진 검색 트리
최대 M개의 자식을 가질 수 있는 B트리=M차 B트리

$$key_i−1<T_i<key_i$$
성질
- 루트를 제외한 모든 노드는 k/2 ~k개의 키를 갖는다.
- k: 한 블록이 수용할 수 있는 최대 키의 개수
- 예외: 루트 노드는 적어도 2개 이상의 자식을 가짐
- 모든 리프 노드는 같은 깊이를 가진다.
- 노드의 자료수가 N이면, 자식 수는 N+1이어야 함
- 노드의 자료수(key)가 3개라면, 그 노드의 자식 수는 4개
$$key_1, key_2, key_3$$ $$node_1 < key_1$$ $$key_1 < node_2 < key_2$$ $$key_2 < node_3 < key_3$$ $$node_4 > key_3$$
- 각 노드의 자료는 정렬된 상태여야함
- 입력 자료는 중복 될 수 없음

알고리즘
검색
기본적으로 이진 검색 트리의 검색과 같음
- 노드의 여러 키 중 검색 키와 일치하는 것이 있는지 확인
- $$key_i−1 < x < key_i $$인 두 키를 찾아 분기해야 할 자식 노드를 찾음
- 자식으로 분기하고 나면 깊이만 하나 내려간 똑같은 검색 문제(다시 자식 노드를 찾음) → 재귀적 과정
삽입
ex) 각 노드가 최대 5개의 키를 가질 수 있다고 가정
루트 노드를 제외하고 2~5개의 키를 가져야 한다.
- x를 삽입할 리프 노드 r을 찾는다.
- 노드 r에 공간의 여유가 있으면 키를 삽입하고 끝낸다. (case 1)
- 노드 r에 여유가 없으면 형제 노드에 공간의 여유가 있는지 살펴본다.
- 형제 노드에 공간의 여유가 있으면 키를 하나 넘기고 끝낸다. (case 2)

- 형제 노드에 여유가 없으면 노드를 2개로 분리한다. 분리 작업은 부모 노드로 키를 하나 넘기는 작업을 포함한다. (case 3)

- 형제 노드에 공간의 여유가 있으면 키를 하나 넘기고 끝낸다. (case 2)
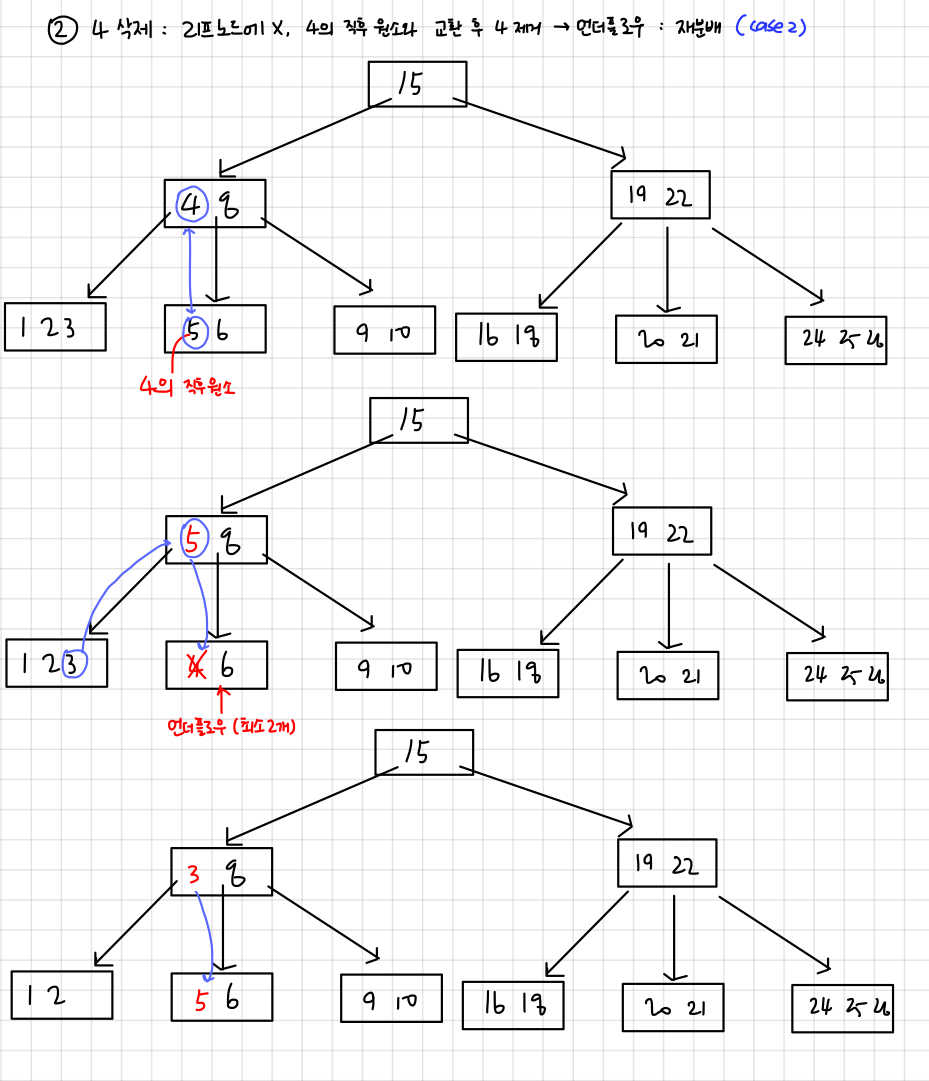
삭제
- x를 키로 갖고 있는 노드를 찾는다.
- 리프노드인지 아닌지 확인
- 리프노드라면 바로 삭제 (case 1)

- 리프노드가 아니라면 x의 직후 원소 r과 x를 교환한 후, 리프 노드 x 제거 (case 2)

- 리프노드라면 바로 삭제 (case 1)
- x를 제거한 후 노드에 언더플로우가 발생하면 해소한다. (case 3)

작업 성능
d진 검색 트리가 균형을 잘 맞추면 높이가 logdn 에 근접
B-트리에서 임의의 노드가 최대 d개의 자식을 가질 수 있다면, 최소한 d−12+1개에서 d2개의 자식을 가져야 함
→ 높이는 O(logn)
- 작업 수행시간은 디스크 접근 횟수를 기준으로 함
검색
O(logn) (높이)
삽입
실패하는 검색을 한 번 수행 O(logn)
오버플로우가 최대한 발생하더라도 높이에 비례하는 시간 O(logn)
→ O(logn)
삭제
삭제 원소 검색 + 직후 원소를 찾는 작업 O(logn)
언더플로우 최대 O(logn)
→ O(logn)
→ 두 작업 모두 이진 검색 트리에 비해 빠름
728x90
'CS > Data Structure' 카테고리의 다른 글
| [자료구조] 트리 & 이진 탐색 트리 Binary Search Tree (자바/Java) (0) | 2022.08.16 |
|---|---|
| [자료구조] 스택 Stack & 큐 Queue (0) | 2022.08.16 |
| [자료구조] 스택 Stack 활용: 후위 표기식 계산기 (자바/Java) (0) | 2022.08.16 |
| [자료구조] 힙 Heap (0) | 2022.07.29 |
| [자료구조] Array, ArrayList, LinkedList (0) | 2022.07.28 |